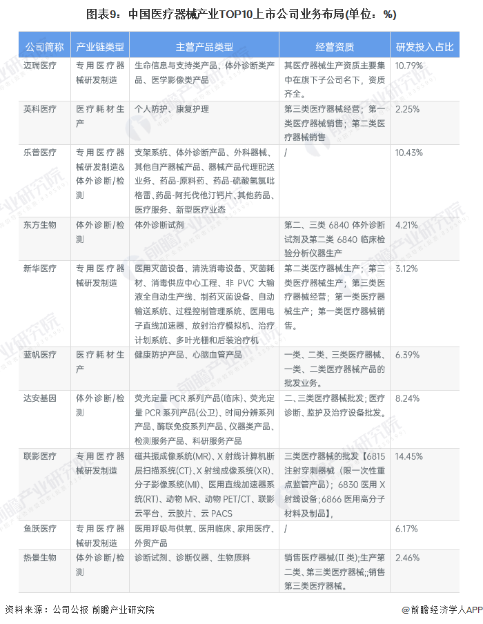
医疗器械产业是国民经济领域十分重要的万亿产业,其囊括的细分行业众多,目前医疗器械行业上市公司超百家相关企业中专业医疗器械研发制造企业占比较大,近40%,其次为体外诊断/检测企业,占比超30%。
剔除医疗器械产业链上下游上市企业和家用医疗器械研发制造上市企业,前瞻对营收规模TOP10企业进行深入细致的业务布局分析。开云 开云体育详细情况如下:


总体来看,中国医疗器械行业代表性上市企业业务专注度较高,医疗器械业务占比普遍较高。与此同时,中国医疗器械行业代表性上市企业营收表现较为亮眼,产品毛利普遍较高。

从中国医疗器械代表性上市公司业务规划来看,相关企业仍旧坚持在企业主营业务领域持续发力,进一步提高企业竞争优势。

更多本行业研究分析详见前瞻产业研究院《中国医疗器械行业市场前瞻与战略规划分析报告》,同时前瞻产业研究院还提供产业大数据、产业研究、政策研究、产业链咨询、产业图谱、产业规划、园区规划、产业招商引资、IPO募投可研、IPO业务与技术撰写、IPO工作底稿咨询等解决方案。
更多深度行业分析尽在【前瞻经济学人APP】,还可以与500+经济学家/资深行业研究员交流互动。
本报告前瞻性、适时性地对医疗器械行业的发展背景、供需情况、市场规模、竞争格局等行业现状进行分析,并结合多年来医疗器械行业发展轨迹及实践经验,对医疗器械行业未来...
在招股说明书、公司年度报告等任何公开信息披露中引用本篇文章内容,需要获取前瞻产业研究院的正规授权。开云 开云体育如有IPO业务合作需求请直接联系前瞻产业研究院IPO团队,联系方式:。


前瞻产业研究院中国产业咨询领导者,专业提供产业规划、产业申报、产业升级转型、产业园区规划、可行性报告等领域解决方案,扫一扫关注。
【全网最全】2023年医疗器械CRO行业上市公司全方位对比(附业务布局汇总、业务发展对比、业务规划等)
【最全】2023年中国水务行业上市公司全方位对比(附业务布局汇总、业绩对比、业务规划等)
【最全】2022年兽药行业上市公司全方位对比(附业务布局汇总、业绩对比、业务规划等)
【全网最全】2023年中国花卉行业上市公司全方位对比(附业务布局汇总、业绩对比、业务规划等)
【全网最全】2023年PET行业上市公司全方位对比(附业务布局汇总、业绩对比、业务规划等)
【全网最全】2023年中国游戏直播行业上市公司全方位对比(附业务布局汇总、业绩对比、业务规划等)